中国·威廉希尔williamhill(MACAU)官方网站-Official Website
0791-83983112/0791-83955307
首页
走近公司
集团简介
组织机构
部门职能
William希尔官网入口
资讯中心
领导关怀
集团动态
基层动态
安全生产
视频中心
业务领域
风险评估
城市建设
房产开发
投资融资
资产管理
党团建设
党建
团建
工会
活动专题
纪检监察
廉政建设
普法专栏
信访举报
招标采购
招标公告
中标公示
资产招租
企业文化
文化纲要
企业宣传片
精神文明创建
williamhill中国官方网站·云学堂
联系我们
联系方式
人才招聘
首页
走近公司
集团简介
组织机构
部门职能
William希尔官网入口
资讯中心
领导关怀
集团动态
基层动态
安全生产
视频中心
业务领域
风险评估
城市建设
房产开发
投资融资
资产管理
党团建设
党建
团建
工会
活动专题
纪检监察
廉政建设
普法专栏
信访举报
招标采购
招标公告
中标公示
资产招租
企业文化
文化纲要
企业宣传片
精神文明创建
williamhill中国官方网站·云学堂
联系我们
联系方式
人才招聘
下属公司
招标采购
-
Bidding
招标公告
中标公示
资产招租
首页
>
招标采购
>
招标公告
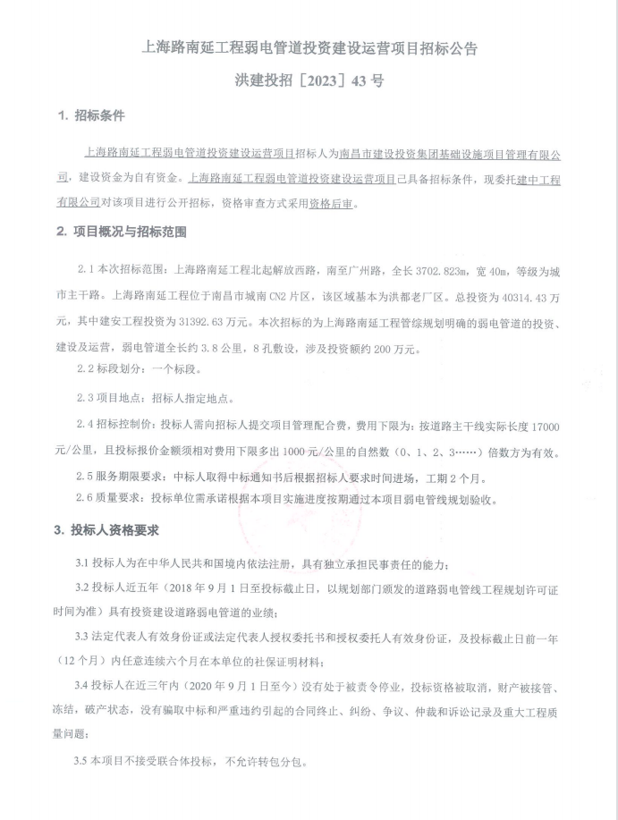
上海路南延工程弱电管道投资建设运营项目招标公告
日期:2023-09-15
上一篇:
南昌市建设投资集团基础设施项目管理有限公司2023、2024、2025三年期限内水土保持及防洪影响评价项目招标公告
下一篇:
北二环二期(公铁大桥合建段立交互通工程)、北二环下庄湖桥(秀先路至金山互通段)项目EPC总承包建筑工程一切险及第三者责任险独家承保人保险招标公告
返回列表页
文章评论
表情
共 0 条评论,
查看全部
这篇文章还没有收到评论,赶紧来抢沙发吧~