中国·威廉希尔williamhill(MACAU)官方网站-Official Website
0791-83983112/0791-83955307
首页
走近公司
集团简介
组织机构
部门职能
William希尔官网入口
资讯中心
领导关怀
集团动态
基层动态
安全生产
视频中心
业务领域
风险评估
城市建设
房产开发
投资融资
资产管理
党团建设
党建
团建
工会
活动专题
纪检监察
廉政建设
普法专栏
信访举报
招标采购
招标公告
中标公示
资产招租
企业文化
文化纲要
企业宣传片
精神文明创建
williamhill中国官方网站·云学堂
联系我们
联系方式
人才招聘
首页
走近公司
集团简介
组织机构
部门职能
William希尔官网入口
资讯中心
领导关怀
集团动态
基层动态
安全生产
视频中心
业务领域
风险评估
城市建设
房产开发
投资融资
资产管理
党团建设
党建
团建
工会
活动专题
纪检监察
廉政建设
普法专栏
信访举报
招标采购
招标公告
中标公示
资产招租
企业文化
文化纲要
企业宣传片
精神文明创建
williamhill中国官方网站·云学堂
联系我们
联系方式
人才招聘
下属公司
招标采购
-
Bidding
招标公告
中标公示
资产招租
首页
>
招标采购
>
招标公告
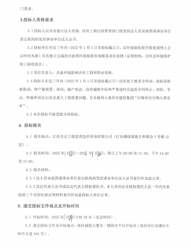
北二环一期(隆兴大桥南及连接线工程)等工程环保验收咨询服务项目环保验收咨询服务项目
日期:2025-01-13
上一篇:
上海路南延工程、广州路下穿京九铁路隧道工程环保验收咨询服务项目
下一篇:
上海路南延工程等工程 环保验收咨询服务项目(第二次)招标公告
返回列表页
文章评论
表情
共 0 条评论,
查看全部
这篇文章还没有收到评论,赶紧来抢沙发吧~